小孩说话迟是什么原因(三周岁宝宝不说话,但是嘴里总是自言自语念叨叨,是自闭症患者吗)
是自闭症还是语言发育迟缓?两张表格帮你鉴别
关于自闭症孩子,最痛心是两个问题。1、非自闭症却被误判为自闭症或自闭倾向。2、真正的自闭症被误判为发育迟缓或其他行为障碍。
我们曾经接待过一个语言障碍案例,孩子是自闭症患者,孩子妈妈也有同样的疑问:“我女儿从小就经常发呆,不爱说话,去检查,说是自闭症、自闭倾向、自闭谱系等,辗转了国内多地,三年了,都应该上小学了,却还在治疗、训练,收效甚微。每天孩子都在长大,心里压力越来越大,孩子的未来可怎么办?有时候总觉得孩子的眼神和语言,和正常孩子一样,我一直怀疑我女儿不是自闭症······”
自闭症和语言发育迟缓都是儿童发育期的不良行为。但是语言发育迟缓和自闭症是有区别的,而且是本质的区别,千万不能因为表象去模糊混淆。
区别:
自闭症是一种脑发育性病症,是神经系统方面的问题。社会交往障碍、沟通交流障碍、重复刻板行为是自闭症临床表现的三大核心症状。大部分自闭症孩子会有语言、认知、情绪、行为等异于常人的表现。自闭症的病因很难确定,属于医学类的高端难题。据统计,2/3的自闭症幼儿出现病症的高峰都是在三岁之前,所以要注意,一般三岁前自闭症都有迹象可寻。
语言发育迟缓是指幼儿语言学习能力、表达能力落后于同龄儿童正常发育水平的表现。语言发育迟缓与体格发育落后、运动发育落后、智力发育落后、心理发展落后等,都属于幼儿发育类问题,能够影响发育异常的原因很多,多数原因已经被证实。语言发育迟缓的出现,一般出现时间不定,但在语言发育的高峰3-5岁期间,表现特别明显,一般超过6个月以上的语言能力差异,就需要特别关注了。
表现对比
发育迟缓的幼儿,到了正常讲话的时期,仍旧不能正常表达自己,达不到沟通交流的目的。而自闭症孩子是封闭自己,不愿意与人交流,因为不愿主动表达,口语也比较落后,但他们的区别在于一个不会说,一个不想说。
很多语言发育迟缓的孩子可能都伴有智力发育迟缓,对孩子的认知发展影响很大。但是在自闭症儿童中,智力水平表现则很不一致,多数可能会有不同智力的障碍,但也有部分的孩子智商是没有问题的,特别是某些自闭症谱系会出现个别特长。
为什么对于语言发育迟缓、自闭症诊断不能草率行事?
自闭症的原因不明,甚至医学评估检测也不会给出100%的确定结果。
主要有以下原因:
(1)幼儿1岁以前,处于发育初期,可展现的各方面能力有限,这些不足的表现对鉴别自闭症谱系症状提供的依据不足。
(2)自闭症儿童中,智力表现有很大的分水岭,许多家长因为对智力障碍的担心,从而将孤独症忽略了。
(3)语言发展是自闭症的主要问题之一,但语言发展需要3岁后才能明确判断,而3岁前自闭症就已经进入高发期,单独以语言进行判断,有些后知后觉。
(4)部分孤独症儿童可能会在3岁后才开始表现出异常,3岁前表现与正常孩子一样,原因不明,这增加了诊断的难度。
(5)个别群体对孤独症诊断知识欠缺,缺乏足够的临床经验,特别是对轻微的小年龄的孤独症症状确认困难,因而把孤独症看成是暂时性疾患的情况很多。
从国际通用的自闭症评估检测方法看,多数自闭症起病于三岁之前,三岁以后表现明显,绝大多数儿童需要长期的康复训练和特殊教育支持。
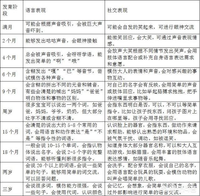
两个重要的观察阶段(仅供参考)
在三岁前观察,注意各项发育指标
三岁后观察,如果孩子的语言、社交、行为等异常,一定要参考以下标准,自我观察。
研究表明,经过早期科学的干预,重度自闭症的孩子能自理,减轻社会照顾,中度的自闭症孩子能自立,有一技之长,而轻度自闭症的孩子能为社会做出贡献。因此,为很多父母多学习自闭症科普,早日发现,早日求助,让孩子多一分康复可能。
所以,家长不要凭自己的一知半解,轻易判断孩子,给孩子贴上标签,很多家长因为孩子说话晚,不爱说话,不爱沟通的表面现象,就贸然觉得孩子患上自闭症,这样的行为太草率了。
这种草率的行为,都有会伴随焦虑、不安,情绪也会传染给孩子,影响孩子成长,对孩子的性格发育不利,每个人的性格就像同一片森林里找不到同一样脉络的树叶一样,都是独一无二的,在孩子的成长过程中,家庭环境尤其重要。理性、客观的去对待,去分析,才能为孩子负责,才能为孩子找到好的对策,您说,对么?
